
CS @ UoN • systems, AI, and product-minded builds. From Reversi engines to ALUs, from Supabase apps to CNC’d mechanisms.
A mix of systems, product, and mechanical builds. Click through for repos and write-ups.


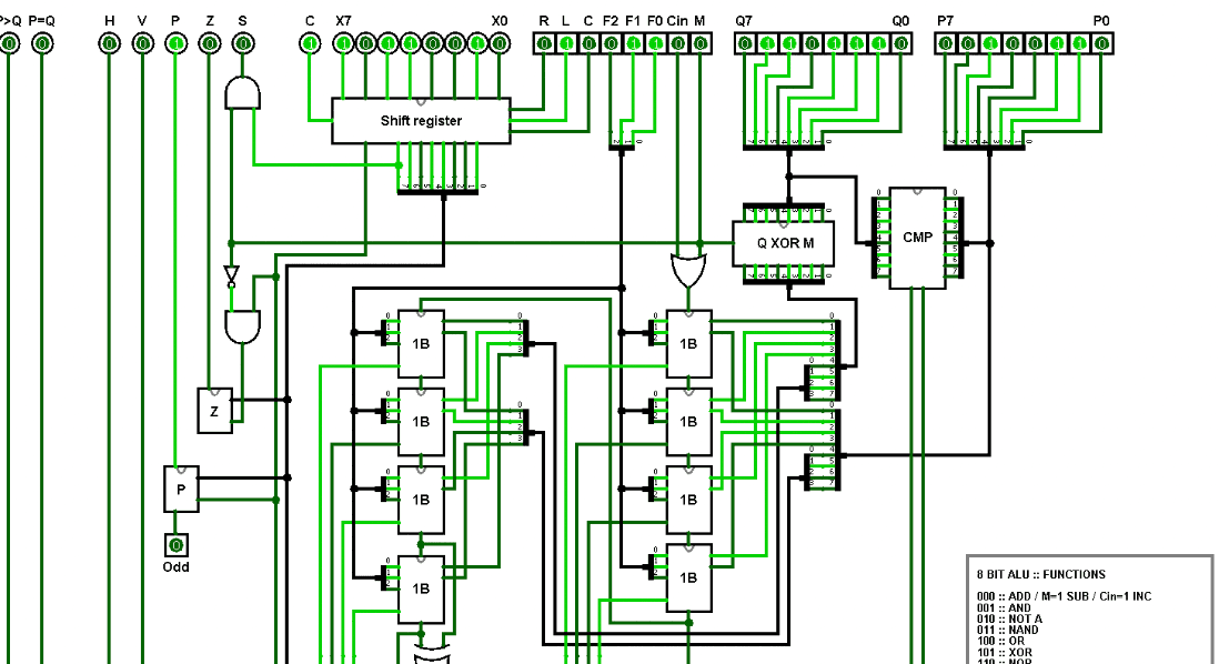
HDL gates, ripple-carry adders, ALU ops, step-by-step assembly.


Multi-file C project, queues/lists, scoreboard renderer.

Blocks Shorts/TikTok-style feeds to kill distraction.
Hi. I am Hasaan. Computer Science undergraduate at the University of Nottingham, focused on systems programming, algorithms, and efficiency — curious about their intersection with AI. Skilled in designing modular applications and working across the stack, from low-level parsing and concurrency to applied ML workflows. Passionate about learning to build systems where performance meets intelligence.
Want to chat about internships, projects, or ideas? Reach out.